体坛周报全媒体原创 11月15日,中国足协官方公布两张罚单。广州队球员布格拉汗·斯坎旦尔因用头部顶撞对方球员,并向对方球员吐口水,被予以停赛7场、罚款7万元的处罚;事件的另一位当事人上海嘉定汇龙球员杜长杰因用头部顶撞对方球员被处以停赛4场、罚款4万元的处罚。 2023年11月5日,中国足球协会甲级联赛第三十轮场序第238场,上海嘉定汇龙足球俱乐部队与...
体坛周报全媒体原创
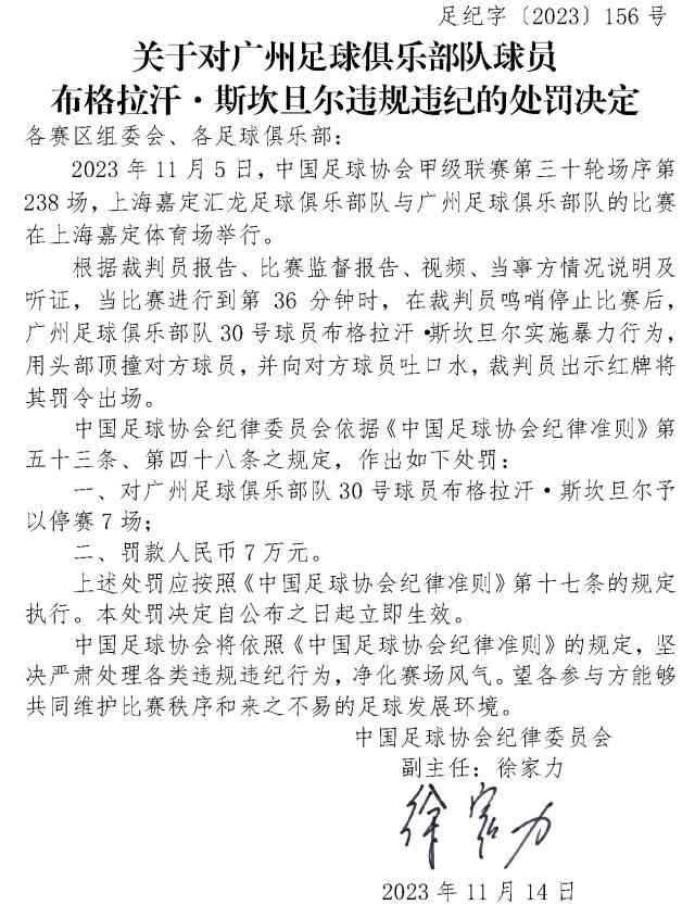
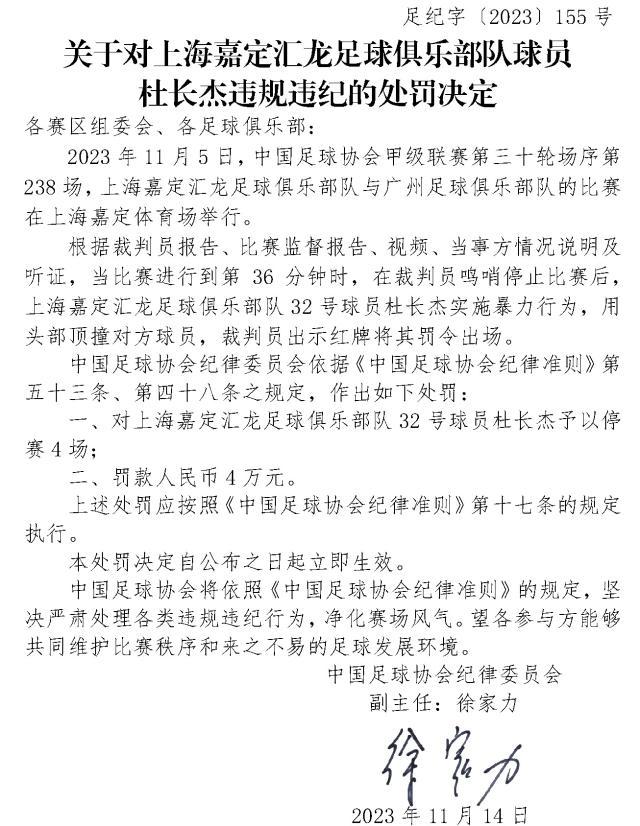
11月15日,中国足协官方公布两张罚单。广州队球员布格拉汗·斯坎旦尔因用头部顶撞对方球员,并向对方球员吐口水,被予以停赛7场、罚款7万元的处罚;事件的另一位当事人上海嘉定汇龙球员杜长杰因用头部顶撞对方球员被处以停赛4场、罚款4万元的处罚。

2023年11月5日,中国足球协会甲级联赛第三十轮场序第238场,上海嘉定汇龙足球俱乐部队与广州足球俱乐部队的比赛在上海嘉定体育场举行。
根据裁判员报告、比赛监督报告、视频、当事方情况说明及听证,当比赛进行到第36分钟时,在裁判员鸣哨停止比赛后广州足球俱乐部队30号球员布格拉汗·斯坎旦尔实施暴力行为用头部顶撞对方球员,并向对方球员吐口水,裁判员出示红牌将其罚令出场。中国足球协会纪律委员会依据《中国足球协会纪律准则》第五十三条、第四十八条之规定,作出如下处罚:
一、对广州足球俱乐部队30号球员布格拉汗·斯坎旦尔予以停赛 7场;
二、罚款人民币7万元。

2023年11月5日,中国足球协会甲级联赛第三十轮场序第238场,上海嘉定汇龙足球俱乐部队与广州足球俱乐部队的比赛在上海嘉定体育场举行。
根据裁判员报告、比赛监督报告、视频、当事方情况说明及听证,当比赛进行到第36分钟时,在裁判员鸣哨停止比赛后上海嘉定汇龙足球俱乐部队32号球员杜长杰实施暴力行为,用头部顶撞对方球员,裁判员出示红牌将其罚令出场。中国足球协会纪律委员会依据《中国足球协会纪律准则》第五十三条、第四十八条之规定,作出如下处罚:
一、对上海嘉定汇龙足球俱乐部队32号球员杜长杰予以停赛4场;
二、罚款人民币4万元。
相关文章









